внедрение бизнес-процессов в компании

автоматизация для вашего бизнеса

  • Анализ процессов
  • Автоматизация в Битрикс 24

Возможности Битрикс24

Битрикс24 — это онлайн-сервис, в котором собраны все нужные инструменты для работы компании и управления бизнесом. Перенесите в единое пространство и автоматизируйте все рабочие коммуникации, продажи, проекты и бизнес-процессы.

Совместная работа

Новый уровень совместной работы всей компании. Пригласите сотрудников в единый онлайн-офис, повторяющий структуру вашей компании.

Используйте все возможности корпоративной соцсети:

  • общайтесь в мессенджере и через видеозвонки
  • делитесь новостями
  • используйте календарь
  • редактируйте документы вместе с коллегами
  • храните файлы на корпоративном диске

CRM

CRM-система — базовый инструмент для автоматизации продаж и маркетинга. Ведите всю клиентскую базу в одном месте, подключив все каналы продаж: телефон, сайт, почту, соцсети и мессенджеры.

Все заказы автоматически собираются прямо в CRM. Вы всегда будете знать, сколько клиентов сейчас в работе и как выполняется план продаж.

Задачи и проекты

Организуйте эффективную работу над задачами и проектами в удобном таск-трекере. Выбирайте привычную методику планирования для вашей команды или работайте по Скрам.

Делегируйте, управляйте сроками, назначайте ответственных, создавайте шаблоны задач.

Сайты и магазины

Сами создавайте сайты и лендинги для сбора заявок и онлайн-продаж в простом и красивом конструкторе. Ваш сайт будет приводить заказы — добавьте виджеты для продаж.

Находите своих клиентов в соцсетях и мессенджерах, запустив удобный интернет-магазин за 120 секунд. Без единой строчки кода.

Автоматизация

Автоматизируйте всё, что мешает двигаться вперед — рутинные задачи, работу со сделками, согласование договоров, оплату счетов, отчетность.

В Битрикс24 есть инструменты и для простых триггерных рассылок, и для полной автоматизации рабочего места. И всё это запускается без программирования.

сергей федоткин

Здравствуйте. Более 15-ти лет я занимаюсь автоматизацией бизнес-процессов. Много лет работал IT-директором в крупных компаниях.

Более 50 настроенных бизнес-процессов, реализованных в Битрикс24. Более 20 интеграций с 1С.

Более 1000 человек пользуются внедренными мной корпоративными порталами.

Если вам нужен конкретный и качественный результат – вы обратились по адресу!

Процессы у всех похожи, но есть особенности. Задача - найти применение общепринятых решений. А если есть что то необычное - изучить и реализовать.

Все, что можно автоматизировать - автоматизировано. А что нельзя - под контролем.

Постоянно расширяется набор отработанных решений. Уникальное часто становится типовым и теражируемым.

Разрабатываю инструкции, проверяю их на себе и на одном из ваших сотрудников, затем публикую на вашем портале.

Своих не бросаем. Если что-то придумалось после внедрения - сделаем. Если есть вопросы - всегда приду на помощь.

Бизнес-процесс «Поиск руководителя для согласования»

Часто случается, что руководитель компании не работает непосредственно на портале, и даже не знает где это. За него функции согласования в бизнес процессах выполняет его помощник. В результате бизнес процесс, который при поиске согласующего добрался до такого руководителя, зависает навсегда.

Данный блок позволяет избежать такой ситуации. Он перенаправляет согласование на Помощника руководителя. Отдельно обрабатывается ситуация, когда ищем руководителя самого Помощника. Возникает ситуация, что он сам себе должен согласовывать свою заявку. В таком случае подключается отдельный служебный пользователь.

Фрагмент встраивается в любые бизнес процессы.

Оставить заявку

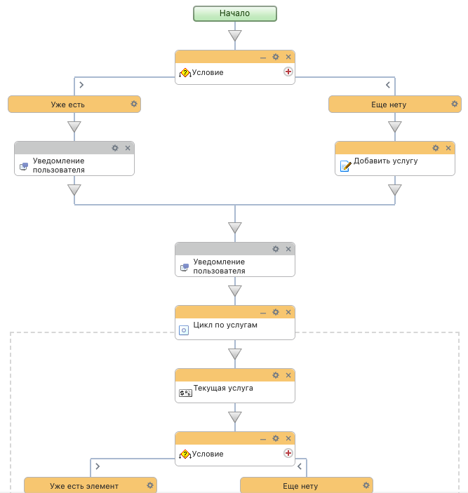
Бизнес-процесс "Подсчет суммы Оплат или Услуг по Сделке"

Логика подсчета суммы Сделки построена на таблице Товары. Если же надо посчитать сумму поступивших Оплат или Услуг по сделке, то сделать это штатно не получится.

Для решения этой задачи можно использовать бизнес-процесс, который будет автоматически считать суммы связанных элементов.

Оставить заявку

Бизнес-процесс "Согласование отпуска"

Процесс согласования отпуска с занесением в график отсутствия.
Сначала ищем руководителя, обрабатывая Руководителя (БП Поиск руководителя для согласования), затем согласования у руководителя, руководителя отдела персонала и инспектора по кадрам.
Фиксация в графике отсутствия, задачи на оформление документов.
Доступ к заявкам только у задействованных в них лиц.

Оставить заявку

Бизнес-процесс "Заявка на подбор персонала"

Процесс согласования заявок на подбор персонала.
Сначала ищем руководителя, используя БП "Поиск руководителя для согласования", затем согласование у руководителя обратившегося и руководителя отдела персонала.
Уведомление о результате согласования, задача сотруднику отдела подбора.
Доступ к заявкам только у задействованных в них лиц.
Работа по заявкам на подбор возможна в Сделках в отдельном направлении.

Оставить заявку

Массовая загрузка данных с Список (Смарт-процесс)

Штатный функционал Битрикс24 не имеет инструментов массовой загрузки значений в список. В Маркете есть приложения, доступные по подписке, но подписка есть не у всех.

Специально для решения этой задачи я сделал небольшой бизнес процесс, который позволяет из строки с произвольными разделителями загрузить значения и создать элементы Смарт процесса (списка)
Оставить заявку

Портфолио

Успешные внедрения

5 карманов

Внедрение корпоративного портала Битрикс24. Автоматизация работы всех отделов в бизнес-процессах. Внедрение CRM в службе подбора персонала. Служба технической поддержки. Связь с 1С.

РОДЕР РОССИЯ

Автоматизация бизнес процессов компании в Битрикс24.

Генеральное представительство «Кемппи Россия» в Центральном Федеральном округе и Красноярском крае

Автоматизация работы отдела продаж в CRM Битрикс24.

Оставьте заявку на бесплатную консультацию

Оставьте заявку на бесплатную консультацию